聊城大学坐落于享有“江北水城、运河古都”美誉的国家历史文化名城——山东省聊城市。学校前身是1974年11月建立的山东师范学院聊城分院,1981年7月国务院批准设立聊城师范学院,2002年2月经教育部同意更名为聊城大学,是硕士学位研究生培养和推免单位、山东省应用型本科高校建设单位,与海内外诸多高校合作培养博士学位研究生。
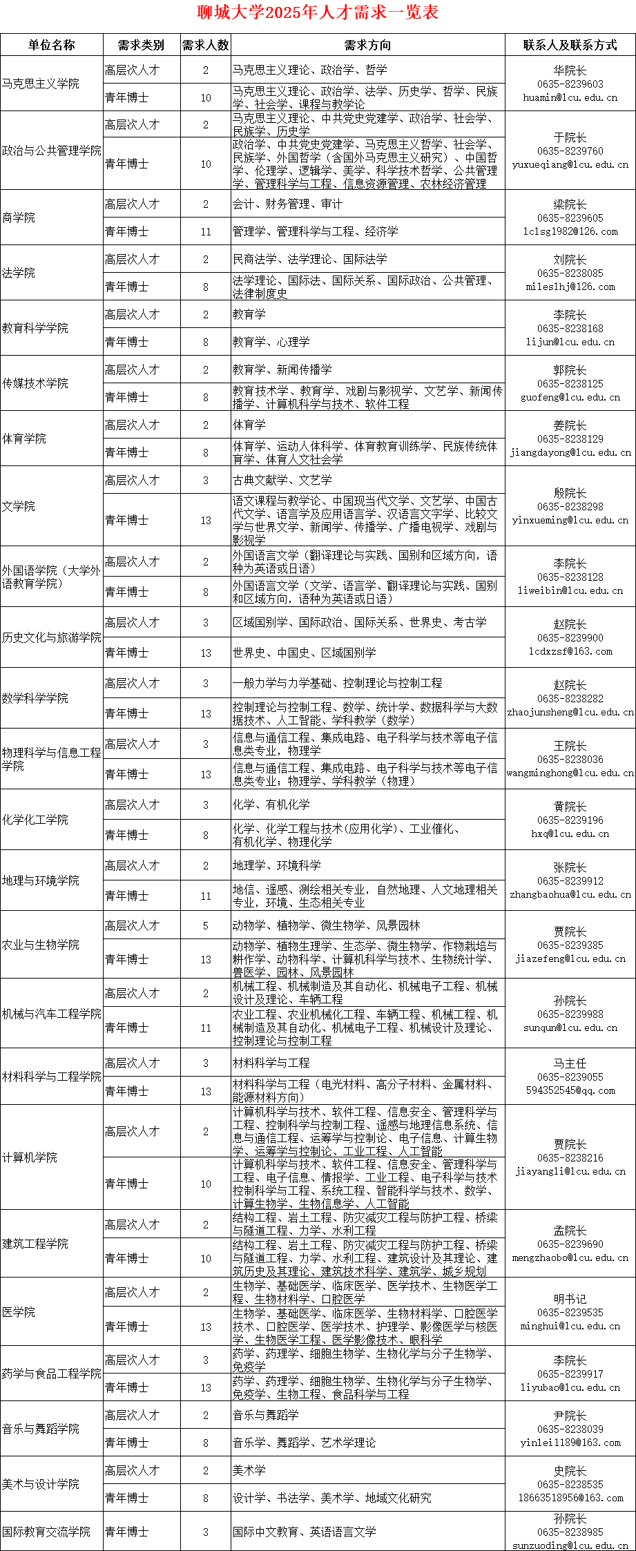
根据工作需要,现面向海内外诚聘300名高层次人才和优秀青年博士,具体需求一览表附后。
一、高层次人才
【基本条件】
1.遵守宪法和法律,贯彻党的教育方针,落实立德树人根本任务,具有良好的政治素质和师德修养。
2.具有较强的教学科研能力、组织协调能力和团队协作精神。
3.具有扎实的基础理论和专业知识,能够胜任所聘岗位教学科研工作。
4.一般应具有博士学位和高级专业技术职务。
【学术条件】
1.第一层次杰出人才:对学科发展具有国际视野和战略性构想,学术水平具有国际影响力,在本学科领域取得卓越成就的杰出人才。
2.第二层次领军人才:学术造诣高深,在国内外具有很高的学术影响力和学术声誉,在科学研究方面取得国际同行公认的高水平原创性研究成果,或在本学科领域做出具有开创性意义的重要工作,具有带领本学科赶超国际先进水平能力的领军人才。
3.第三层次拔尖人才:在本学科领域具有较高的学术影响力和学术声誉,在科学研究方面取得重要标志性创新成果,在国家重大需求和学术前沿领域具有前瞻性、创新性构想,具有带领本学科赶超国内领先水平能力的拔尖人才。
4.第四层次骨干人才:在本学科领域具有一定的学术影响力和学术声誉,在科学研究方面已取得较突出学术成果的骨干人才。
【引进待遇】
工资及福利按照国家、山东省事业单位的相关标准执行。引进高层次人才按学校引进人才有关政策落实待遇。
【应聘方式】
高层次人才可将《聊城大学高层次人才信息登记表》和相关证明材料电子版发至二级单位联系人邮箱。
二、青年博士
【基本条件】
1.遵守宪法和法律,热爱高等教育事业。
2.具有良好的思想政治素质和职业道德,身心健康。
3.具有扎实的专业知识和较好的发展潜力,取得一定的学术业绩,能够胜任所聘岗位教学科研工作。
4.年龄一般不超过40周岁,具有高级专业技术职务(或具有高级专业技术岗位任职经历)的年龄一般不超过45周岁。
【学术条件】
根据青年博士学术成果、发展潜力、创新能力等,分为四个层次。

【引进待遇】
根据学科专业和学术水平,提供引进费、科研启动费和租房补贴。
注:博士教授以及特别优秀的博士“一事一议”。引进博士申报国家级、山东省以及我校人才支持计划或项目,获批后将享受相关资助经费及待遇。符合聊城市引才条件的,还可享受聊城市有关人才待遇。
【应聘方式】
青年博士填写《应聘人员信息登记表》和《应聘人员导师推荐书》(点击下载),并附个人科研成果、论文检索、学历、获奖等资料电子版,以压缩文件形式发送至二级单位联系人邮箱。
学校按相关程序对应聘人员进行资格审查、面试、考察体检、公示聘用等。新进人员来校后实行试用期制度,试用期满考核合格正式聘用,不合格解除聘用。
学校地址:山东省聊城市湖南路1号 邮政编码:252059
联系电话:0635-8239668 (青年博士)
0635-8239578(高层次人才)


